Our Specialization

Patent filing and prosecutionTrademark filing and prosecutionDesign filing and prosecutionCopyright filing and prosecution
India follows the first-to-file system, i.e. the right to the grant of a patent for an invention lies with the first person to file the application. Any person, even a minor, can make an application for a patent, individually or jointly with another person, by themselves or with the assistance of a legal representative. The application must be filed at the Patent Office in whose territorial jurisdiction the applicant domiciles or has his place of business. A foreign applicant must file at the Patent Office in whose jurisdiction he has his address for service. To learn more view the Flowchart for Patent filing and prosecution in India
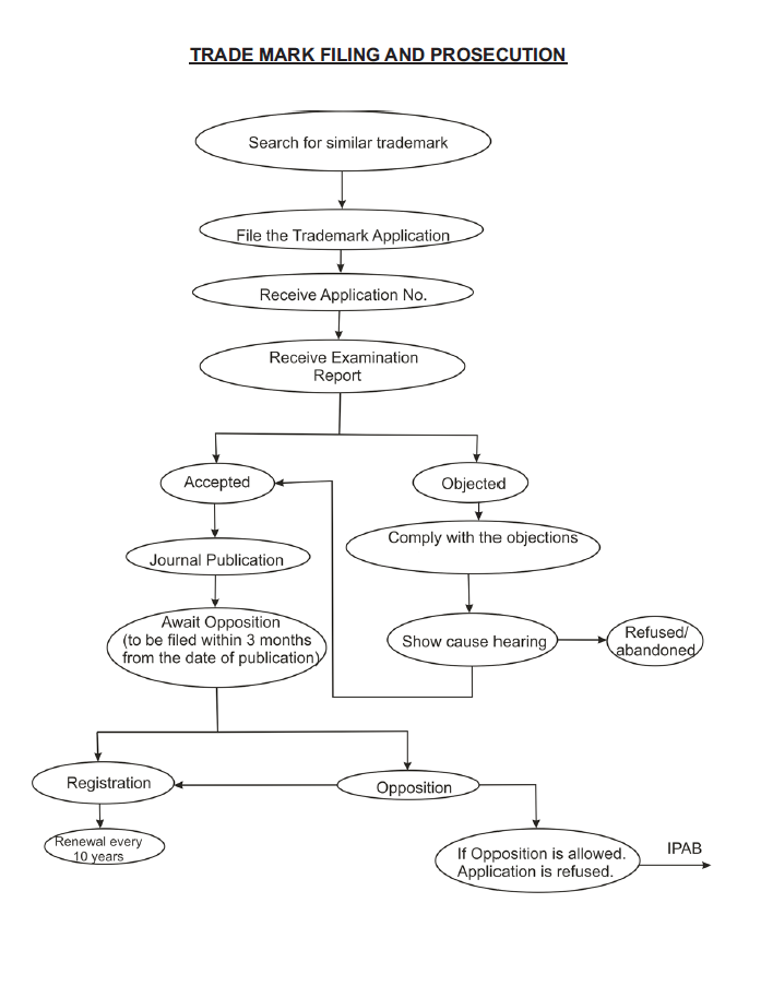
An application for registration of a trade mark can be made by any person claiming to be the proprietor of a trade mark, used or proposed to be used, with regard to particular goods or service. To learn more view the Flowchart for Trademark filing and prosecution in India
A design application can be filed only for the features of shape, configuration, pattern, ornament or composition of lines or colors applied to a two-dimensional or three-dimensional article. The design registration, additionally to any copyright protection that may exist on the design, provides a monopoly to the owner to stop others from using or selling the product without his authorization. To learn more view the Flowchart for Design filing and prosecution in India
The protection over a copyright material is automatic, as soon as the idea is transformed into a tangible medium. In case of copyright infringement the registration certificate can act as a prima facie evidence to justify the ownership on the copyright. To learn more view the Flowchart for Copyright filing and prosecution in India